Page 396 - AI for Good Innovate for Impact
P. 396

AI for Good Innovate for Impact



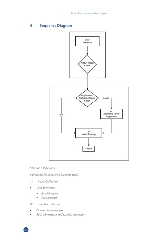
                      4      Sequence Diagram





























































                      Solution’s Pipelines

                      Validation Pipeline (with Elasticsearch)

                      1)    Input Collection

                      •    User provides:
                           •  English name
                           •  Arabic name

                      2)    Text Normalization

                      •    Convert to lowercase
                      •    Strip whitespace and special characters




                  360
   391   392   393   394   395   396   397   398   399   400   401